欢迎访问本站,今天是:
穆棱天气
:
【
气象预警
】【
乡镇天气
】
设为首页
|
加入收藏
|
网站地图
■ 穆棱门户
■ 市人大
■ 市政府
■ 政 协
首 页
|
乡镇概况
|
机构职能
|
工作动态
|
党政工作
|
通知公告
|
乡镇风采
最新消息:
河西镇扎实开展“清河行动”
2017-11-21
河西镇召开冬季安全工作会议
2017-11-17
河西镇召开经济运行分析暨重点项目推进会
2017-11-02
市水务局深入河西镇榛子园视察打井事宜
2017-10-31
河西镇开展菌锅炉安全检查
2017-10-26
最新消息
河西镇扎实开展“清河行动”
河西镇召开冬季安全工作会议
河西镇召开机关作风整顿暨优化发展...
河西镇召开经济运行分析暨重点项目...
市水务局深入河西镇榛子园视察打井事宜
河西镇做实“农民电商讲习所”计划 ...
河西镇首个村级“会改联”试点观摩...
河西镇开展菌锅炉安全检查
热点新闻
当前位置:
首 页
>>
通知公告
>>
正文
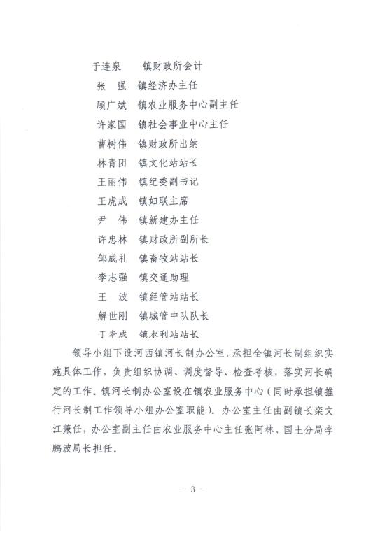
中共河西镇委员会 河西镇人民政府关于设立河西镇镇级河长、镇级河段长和村级河长的通知
2017-06-22 15:44
王琮 河西镇政府
上一条:穆棱市河西镇2016年部门决算及有关情况说明
下一条:关于开展对村“两委”班子年度考核工作的通知
【
关闭窗口
】
------ 省部门相关链接 ------
黑龙江省人民政府
------ 市部门网站链接 ----
中国·牡丹江
----- 县部门网站链接 ------
中国·穆棱
------ 相关友情链接 ------
穆棱市河西镇政府版权所有 协建单位:穆棱市互联网宣传管理办公室
黑ICP备:12000107
Copyright ? 2014-2016 www.gaoxinad.com All Rights Reserved